Электропроводка мотоцикла в понятном виде

Цель данной статьи показать наглядно часть работы бортовой системы мотоцикла, которая принципиально не имеет различий с авто проводкой.
Схемы с цветами проводов обычно призваны помочь в поиске неисправностей и облегчить поиск в электро цепи, но не дают понимания того, как на самом деле это всё работает. На подобных схемах рисуют вместо реле — коробку с номерами и это сразу ограничивает людей в том, чтобы в случае замены применить любое другое реле даже не похожее по внешнему виду. Этот момент принципиален, а потому лучше и полезнее использовать принципиальную схему! На самом деле электропроводку можно читать без цветов посредством приборов. Ниже будет показана схема без цветов наглядно демонстрирующая работу реле.


Выглядеть реле с одинаковыми параметрами может по разному. Слева на право первые два — электромагнитные, а последнее полупроводниковое. Суть реле в одном — коммутация силовых частей. Но условно графическое обозначение электромагнитного реле выглядит так как представлено на рисунке ниже. Условно графическое обозначение (УГО) подчеркивает принцип реле на схеме, а не его исполнение и таким образом даёт представление о работе в схеме.
И правильнее всего читать принципиальные схемы и мыслить на языке принципиальных схем. Так как базовые знания дают возможность работать с любым материалом, а вот рисуя картинки с коробочками вы ограничиваетесь внешним видом коробочек. И так как у вас нет похожей коробочки, вы дальше уже ничего не сможете сделать.
Принцип работы реле:
Правильная схема, в которой показан смысл использования реле представлен ниже. Управляя катушкой электромагнитного реле через ключ SA1 малым напряжением и током , реле замыкает пару контактов K1.1 и коммутирует большее напряжение и ток на лампу HL1. Зачем это нужно? Казалось бы, а почему не использовать просто SA1 и батарею в 12 вольт, просто подавая через нее ток. Да всё просто, таким образом слаботочные цепи управляют силовыми, при этом сохраняя контакты переключателей SA1 от перегорания и экономя силовые части цепей (провода больших сечений, габаритные размеры изделий), переключатель SA1 не рассчитан на силовую нагрузку и большее напряжении и таким образом развязан с силовой частью.
А теперь перейдём к простейшей схеме для мотоцикла, которую можно сделать своими руками. Но прежде нужна эта самая схема! Во первых разобьём электропроводку мотоцикла на несколько узлов и опишем их в условно графической схеме. Такая схема даёт наглядность всей картины в целом. Сами же блоки проще рассматривать по отдельности.

Перед вами представлена условно графическая схема узлов электрической цепи мотоцикла в целом. Разберём значение и функции блоков.
— Генератор. — Выпрямительный блок. — Стабилизатор напряжения (Регулятор) . — Источник питания. — Блок предохранителей. — Блок управления зажиганием. — Электрическая схема потребителей (стартер, свет, повторители и прочее.)
Генератор — машина преобразующая механическую энергию в электрическую. Генератор связан с двигателем через шестерни, ременную и прочую связь. Во время работы двигатель одновременно вращает генератор, который в свою очередь вырабатывает электрическую энергию. Генератор может быть как постоянного, так и переменного тока. Будем рассматривать генератор переменного тока.
График зависимости переменного напряжения от оборотов двигателя. Если простым языком, то чем быстрее вращается двигатель, тем больше вырабатывает энергии генератор.
Так как бортовая сеть рассчитана на работу с постоянным током при напряжении в 12В, то нам необходимо выпрямить ток и стабилизировать напряжение.
Выпрямительный блок — преобразователь входного электрического тока переменного в постоянный. Выполняется на полупроводниковых диодах.


Технологии на месте не стоят и на фото выше, слева, так называемая «подкова» диодная сборка используемая в генераторах, а справа диодная сборка того же принципа, но гораздо меньшая в габаритах. И то и другое можно применить в схемах.
Стабилизатор напряжения (регулятор) — электромеханическое или электрическое полупроводниковое устройство позволяющие изменять величину напряжения на выходе. Самый простой смысл работы регулятора в том, что пока напряжение на превышает 14В в сети, регулятор подаёт на обмотку возбуждения генератора напряжение, как только выросли обороты, при который напряжение выше 14В, регулятор отключает обмотку возбуждения и генератор перестаёт генерировать энергию и по сути крутится в холостую. Вероятнее всего не правильно называть данную систему стабилизатором напряжения, так как стабилизатором это не является, но суть обеспечить более или менее стабильное бортовое питание.


На фото выше реле-регулятор, по габаритам разные и по исполнению. Первый электромеханический и большой, два последних более современные и электронные выполненные на полупроводниковой элементной базе.
Более подробно работа узлов: Генератор, Выпрямитель, Реле-регулятор описывалось в статье Реставрация, проверка, подключение генератора Г424
Источник питания — Аккумулятор постоянного тока. Прежде всего требуется для первоначального пуска двигателя и поддержания бортовой сети в пределах 12В в тот момент, когда генератор не обеспечивает при вращении нужного напряжения. По сути, запущенный двигатель будет работать и без аккумулятора. Во время того, когда генератор обеспечивает сеть необходимой энергией — аккумулятор заряжается.
Блок предохранителей — обеспечивает защиту электрических цепей от короткого замыкания. Суть данного блока в наборе плавких вставок рассчитанных на определённый ток. Если предохранитель ниже номинала потребляемой энергии, то он перегорит и отключит участок цепи от бортовой цепи. Потому, предохранитель должен иметь номинал больше по току потребляемой энергии цепи в штатном режиме работы и при этом значение номинала должно быть таким, чтобы при КЗ предохранитель сгорел раньше, чем проводка.
Про блок предохранителей дополнительно можно посмотреть здесь Блок предохранителей
Ну и теперь, рассмотрим более подробно электрическую схему потребителей.
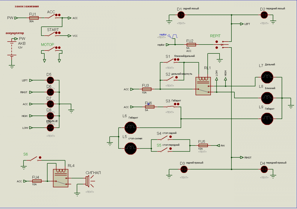
Схема проводки мотоцикла

Предложенная схема выполнена на реле (RL), лампах (L), светодиодах (D) и переключателях (S). Так же в схеме присутствуют предохранители обозначены (F). На схеме отсутствует реле повторителей, что на самом деле является генератором импульсов и реле, при включении которое замыкает и размыкает контакты. Вместо реле повторителей на схеме подключен генератор (repitor), а сам переключатель поворотов подписан «REPIT» Питание схемы производится через подключение PW, в эту же точку приходится подключение от реле-регулятора подающего питание от генератора. Блок зажигания здесь не представлен. На светодиодах D5-D9 собрана эмуляция приборной доски, при включении того или иного потребителя, индикация происходит на данной панели. Ближний свет — LOW (L8), дальний свет — HIGH (L7), правая сторона повторителей — RIGHT (D1, D2), левая сторона повторителей — LEFT (D3, D4).
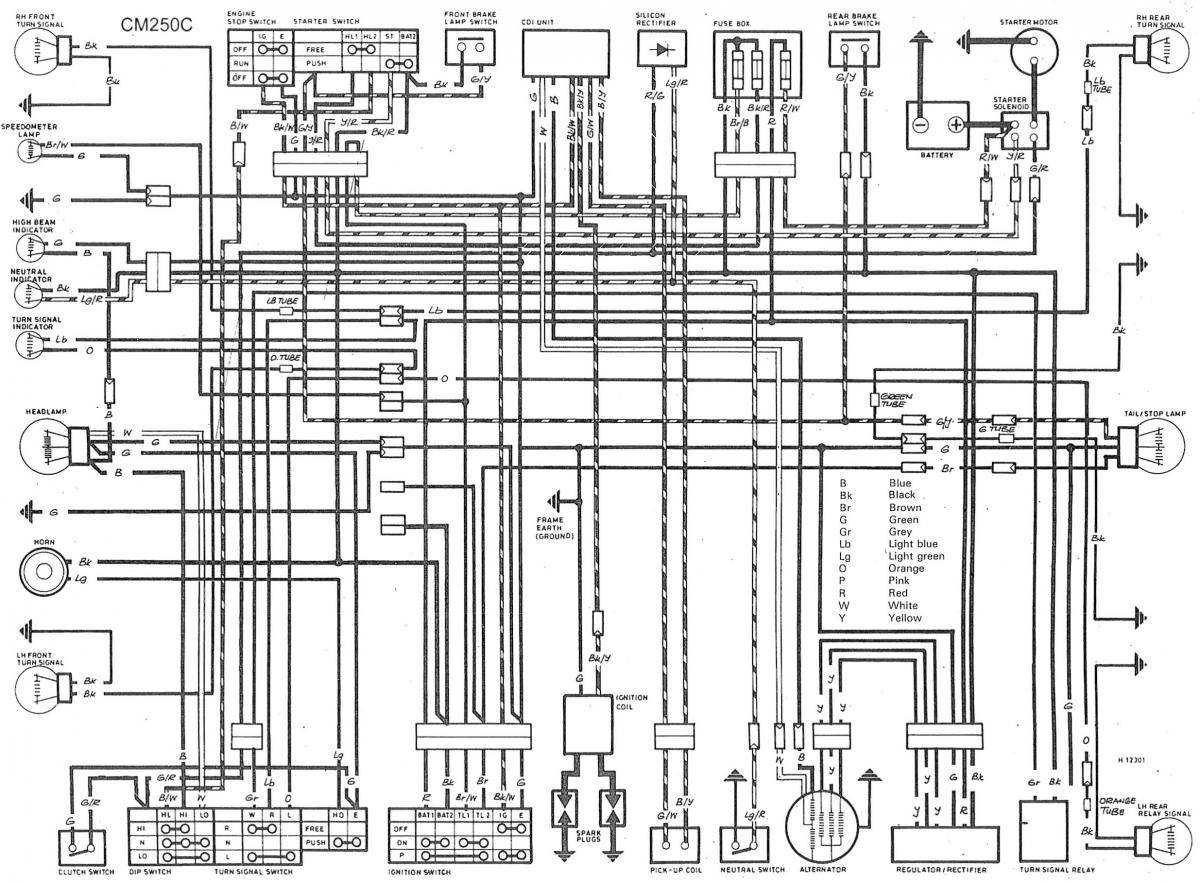
Пример: В качестве примера приведу реальную схему

Как видно — ничего сверхъестественного. Данная схема не является принципиальной и выполнена на усмотрение производителя без следования каким-либо общепринятым стандартам. Читать такую схему мягко скажем не удобно, тем более, что вся схема здесь представлена целиком со всеми узлами и датчиками в кучу. Но обладая базовыми знаниями и в этой схеме можно ориентироваться.
Ниже представлен не большой видеоролик, о том как это работает в реальном времени. Сразу поясню о следующем моменте, при включении замка зажигания в положение ACC (accessories — аксессуары) подаётся питание на потребители. И в данной схеме для примера выполнено так, что с включением питания светится лампа ближнего света, а габарит же включается отдельно. Так редко где делается, но на сегодняшний момент, движение без ближнего света — нарушение ПДД. В схеме при этом экономится одно реле. В принципе можно и габарит сразу включать при повороте замка в положение ACC. Так же, много где применяется замок зажигания с одним положением, тогда при повороте ключа подаётся питание и на ACC и на Ignition — зажигание.
На видео ниже представлена эмуляция работы бортовой сети в реальном времени.
Украинские номера мотоциклов FUTONG RF250CL
Записей об автономерах FUTONG RF250CL: 12
| Номер | Дата | Марка | Модель | Год | Цвет | Топливо | Тип | Категория | Операция | Адрес регистрации |
|---|---|---|---|---|---|---|---|---|---|---|
| AE6248AA | 15.10.2021 | FUTONG | RF250CL | 2005 | Черный | Бензин | Мотоцикл | ТСЦ 8043 : Перереєстрація тз у зв`язку зі зміною анкетних даних власника (з зміною регіону реєстрації)». | КИЇВСЬКА ОБЛАСТЬ/М.КИЇВ, БОРОДЯНСЬКИЙ РАЙОН/СМТ БОРОДЯНКА, МИКУЛИЦЬКА/С.МИКУЛИЧІ, МИКУЛИЧІ | |
| KA6784BX | 15.10.2021 | FUTONG | RF250CL | 2005 | Черный | Бензин | Мотоцикл | ТСЦ 8043 : Перереєстрація тз на нов. власн. по договору укладеному в тсц | М.КИЇВ, ШЕВЧЕНКІВСЬКИЙ | |
| AO4257HA | 26.05.2021 | FUTONG | RF250CL | 2004 | Черный | Бензин | Мотоцикл | ТСЦ 2141 : Перереєстрація тз на нов. власн. по договору укладеному в тсц | ЗАКАРПАТСЬКА ОБЛАСТЬ/М.УЖГОРОД, УЖГОРОДСЬКИЙ РАЙОН/М.УЖГОРОД, ВЕЛИКОЛАЗІВСЬКА/С.ВЕЛИКІ ЛАЗИ, ВЕЛИКІ ЛАЗИ | |
| AX1763AA | 05.11.2020 | FUTONG | RF250CL | 2004 | Белый | Бензин | Мотоцикл | A | ТСЦ 6341 : Перереєстрація тз на нового власника за актом прийому-передачі | ХАРКІВСЬКА ОБЛАСТЬ/М.ХАРКІВ, ХАРКІВ, КИЇВСЬКИЙ |
| AH5331AC | 06.03.2020 | FUTONG | RF250CL | 2004 | Черный | Бензин | Мотоцикл | A | ТСЦ 1442 : Перереєстрація тз на нов. власн. по договору укладеному в тсц | ДОНЕЦЬКА ОБЛАСТЬ/М.ДОНЕЦЬК, АВДІЇВКА |
| CE6099AA | 13.09.2018 | FUTONG | RF250CL | 2004 | Черный | Бензин | Мотоцикл | A | ТСЦ 7341 : Перереєстрація тз на нов. власн. по договору укладеному в тсц | ЧЕРНІВЕЦЬКА ОБЛАСТЬ/М.ЧЕРНІВЦІ, КІЦМАНСЬКИЙ РАЙОН/М.КІЦМАНЬ, СТРІЛЕЦЬКО-КУТСЬКА/С.СТРІЛЕЦЬКИЙ КУТ, СТРІЛЕЦЬКИЙ КУТ |
| AE6248AA | 07.07.2018 | FUTONG | RF250CL | 2005 | Черный | Бензин | Мотоцикл | A | ТСЦ 8041 : Перереєстрацiя при втраті свiдоцтва про реєстрацiю | ДНІПРОПЕТРОВСЬКА ОБЛАСТЬ/М.ДНІПРО, КАМ’ЯНСЬКЕ |
| AO6015AA | 19.06.2018 | FUTONG | RF250CL | 2004 | Черный | Бензин | Мотоцикл | A | ТСЦ 2142 : Перереєстрація тз на нов. власн. по договору укладеному в тсц | ЗАКАРПАТСЬКА ОБЛАСТЬ/М.УЖГОРОД, СВАЛЯВСЬКИЙ РАЙОН/М.СВАЛЯВА, НЕЛІПИНСЬКА/С.НЕЛІПИНО, НЕЛІПИНО |
| CA3147AA | 08.11.2017 | FUTONG | RF250CL | 2004 | Черный | Бензин | Мотоцикл | A | ТСЦ 7442 : Перереєстрація на нового власника за дог. купiвлi-продажу (сг) | ЧЕРКАСЬКА ОБЛАСТЬ/М.ЧЕРКАСИ, ЧЕРКАСИ, СОСНІВСЬКИЙ |
| AH1934AC | 13.09.2017 | FUTONG | RF250CL | 2004 | Черный | Бензин | Мотоцикл | A | Центр 1441 : Перереєстрація тз на нов. власн. по договору укладеному в тсц | ДОНЕЦЬКА ОБЛАСТЬ/М.ДОНЕЦЬК, МАРІУПОЛЬ, ЦЕНТРАЛЬНИЙ |
| AI2083AB | 06.06.2017 | FUTONG | RF250CL | 2004 | Черный | Бензин | Мотоцикл | A | Центр 3247 : Перереєстрація тз на нов. власн. по договору укладеному в тсц | КИЇВСЬКА ОБЛАСТЬ/М.КИЇВ, МАКАРІВСЬКИЙ РАЙОН/СМТ МАКАРІВ, МАКАРІВ |
| AI2083AB | 06.06.2017 | FUTONG | RF250CL | 2004 | Черный | Бензин | Мотоцикл | A | Центр 3247 : Реєстрацiя тз привезеного з-за кордону по вмд | КИЇВСЬКА ОБЛАСТЬ/М.КИЇВ, МАКАРІВСЬКИЙ РАЙОН/СМТ МАКАРІВ, МАКАРІВ |





































